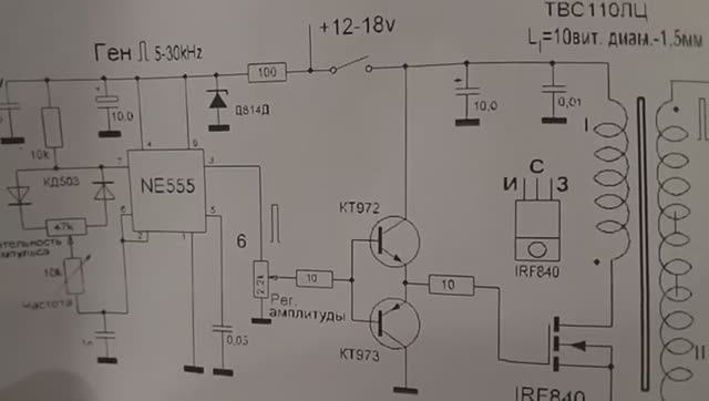
1.Генератор на микросхеме NE 555 Пояснения его работы.

Коллекция видео. Для познания об Альтернативной энергетике.

Иконка канала БТГ  Yupiter
815 подписчиков
12+
1,48 тыс. просмотров
6 месяцев назад
12+
1,48 тыс. просмотров
6 месяцев назад

Коллекция видео. Для познания об Альтернативной энергетике.

, чтобы оставлять комментарии